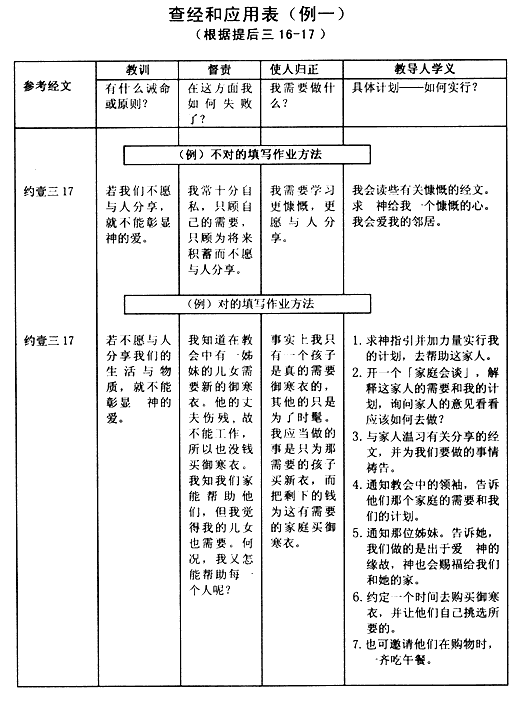
查经和应用表

(根据提后三16-17)

 

参考经文

教训

督责

使人归正

教导人学义

 
 

有什么诫命或原则?

在这方面我如何失败了?

我需要做什么?

具体计划──如何实行?

      

回到最前一页